近期,國務院學位委員會辦公室轉發《工程類博士專業學位研究生學位論文與申請學位實踐成果基本要求(試行)》(以下簡稱《基本要求》)。跟教育小微一起來看圖解和《基本要求》全文——

一起來看《基本要求》原文——
工程類博士專業學位研究生學位論文與申請學位實踐成果基本要求(試行)
全國工程專業學位研究生教育指導委員會
一、概述
?。ㄒ唬┚幹颇康呐c依據
通過學位論文答辯或者規定的實踐成果答辯,是授予博士學位的前提條件。完成學位論文或取得實踐成果是研究生培養的重要組成部分,是對專業學位研究生獨立承擔專業實踐工作能力的全面訓練。為貫徹落實《中華人民共和國學位法》,落實《教育部關于深入推進學術學位與專業學位研究生教育分類發展的意見》《專業學位研究生教育發展方案(2020-2025)》等文件精神,構建彰顯中國特色、符合教育規律的工程類專業學位研究生質量評價體系,引領帶動教育教學改革,自主培養卓越工程師和優秀工程技術人才,制定本要求。
?。ǘ┗驹瓌t
堅持以習近平新時代中國特色社會主義思想為指導,將黨的創新理論成果全面貫穿、有機融入學位論文或實踐成果工作;堅持目標導向,著力培養愛黨報國、敬業奉獻、具有突出技術創新能力、善于解決復雜工程問題的卓越工程技術人才;堅持研究真問題,著眼世界科技前沿和國家重大需求,致力于解決實際問題;堅持迭代更新,鼓勵各培養單位結合實際開展多樣化探索,不斷完善工作要求和操作程序。
?。ㄈ┻m用范圍
本要求適用于電子信息、機械、材料與化工、資源與環境、能源動力、土木水利、生物與醫藥、交通運輸等8個專業學位類別,是學位授予單位研究生管理部門、學位授權點、導師對學位論文或申請學位實踐成果進行管理和評價的指導性文件。培養單位要根據辦學定位、特色、條件等實際情況,進一步完善并制定相應實施細則,更新理念,改進評價,加快推進實施。
二、學位論文基本要求
工程類博士專業學位研究生學位論文,應主要聚焦工程實踐和應用研究,須體現工程性、創新性、實踐性、應用性等特征,體現學位申請人在專業領域掌握堅實全面的基礎理論和系統深入的專門知識,具有獨立承擔專業實踐工作的能力,在專業實踐領域做出創新性成果,對推動本專業領域知識和技術的發展作出重要貢獻。
?。ㄒ唬W位論文選題
選題應直接來源于工程實際,符合倫理規范。鼓勵面向發展新質生產力,面向戰略新興產業或未來產業發展前沿,依托重要工程項目開展選題研究。鼓勵開展工程技術項目相關產業的可行性分析研究、重大原創性基礎研究成果轉化的產業化應用探索。鼓勵通過問題導向、需求導向推動創新,引領技術革新和產業變革。
選題方向包括技術攻關與改造、工藝優化與產品創新、新材料與新設備的研發、國際前沿技術引進吸收與再創新、工程設計與實施、技術標準的制定與優化、原創性研究成果轉化與產業化探索等。
?。ǘ﹥热菀?/p>
學位論文應面向國家、行業和區域發展需求,針對具有重要應用價值的工程實際問題,科學規范地運用理論知識和工程方法對相關問題進行系統深入研究,提出解決工程問題的創新性方案,并通過方案實施取得顯著實效和創新性應用成果。
學位論文可圍繞工程新技術研究、工程設計與實施、工程應用研發等撰寫。工程新技術研究應具有明確的應用背景,通過綜合運用基礎理論與專門知識、科學方法和技術手段,開展新技術或新產品的工程應用研究,實現工程領域技術或產品工程創新。工程設計與實施應通過綜合運用相關專業領域基礎理論、專門知識、科學方法、專業技術手段與技術經濟知識,融入人文、環境保護和經濟可持續發展理念,對具有較高技術含量的重要工程項目、大型設備或裝備及其制造工藝等問題開展優化方案設計與項目實施。項目設計方案須經過同行專家論證并實施,且取得顯著的實施效果,并具有較好的推廣前景。工程應用研發應將相關工程領域的應用基礎研究成果應用于重要工程項目,或進行軟硬件研發、關鍵部件研發以及對前沿先進軟硬件產品的引進吸收與再創新。
?。ㄈ┮幏缎砸?/p>
學位論文獨創性(或創新性)聲明。聲明中應明確學位論文是學位申請人在導師組指導下獨立完成并取得的成果,科學嚴謹,恪守規范;若涉及團隊工作,應注明屬于團隊的成果,并明確個人獨立完成的內容;學位論文符合相關保密規定,知識產權歸屬清楚,無知識產權糾紛。
學位論文應符合基本的寫作規范,要求概念準確,邏輯嚴謹,結構合理,層次分明,表達流暢,圖表規范,數據可靠,文獻引用規范。學位論文正文一般包括以下內容:
1.緒論。包含研究背景及選題意義、國內外研究現狀及發展趨勢綜述、關鍵工程技術難點、研究目標、研究內容、論文框架等。
2.研究方案設計與研究方法。包含研究方案設計、可行性分析、研究方法和技術路線等。工程新技術研究應包含解決相關工程領域實際問題的新技術或新產品的方案研究與分析等。工程設計與實施應包含重要工程項目相關產業的可行性分析報告,重要工程項目、大型設備或裝備及其制造工藝的設計報告、工程設計圖紙、工程技術方案、工藝方案等,可以用文字、圖紙、表格、模型等表述。工程應用研發應包含相關工程領域應用基礎研究成果在工程實踐方面的應用,或者先進軟硬件產品的需求分析、關鍵技術研發方案等。
3.方案實施與研究結果。包含實(試)驗驗證方案、實施過程和效果、數據收集及分析、研究結果及在實踐中的驗證等。工程新技術研究應包含工程技術或產品研發過程和應用效果的檢驗。工程設計與實施應包含重要工程項目方案或大型設備、工藝流程設計的同行專家評審結論,具體實施過程及取得的實施效果。工程應用研發應包含重要工程應用、新產品或關鍵部件的研發或設計過程、實施及性能測試結果。
4.結論與展望。包含研究結論、理論和實際工程效果、技術及工程創新點、研究局限與未來發展方向,后續工作的展望。工程新技術研究應包含對相關工程領域新技術或新產品應用研究的總結、分析與展望。工程設計與實施應包含對重要工程項目或大型設備設計與實施情況的總結、分析與展望。工程應用研發應包含對工程技術應用、產品設計的應用效果總結、分析與展望。
5.參考文獻。列出引用的全部參考文獻。
6.附件。解決實踐問題的具體實施方案、同行專家論證報告、技術性能測試或環境影響評估報告等相關技術支撐材料。攻讀博士學位期間取得的研究成果證明材料,包括成果鑒定或評審意見、發明專利、軟件、硬件、產品、行業標準、軟件著作權、學術論文、成果獎勵、推廣應用證明、經濟效益證明等。
?。ㄋ模﹦撔屡c貢獻要求
學位論文的研究成果應具有創新性,對行業企業技術升級和產業發展產生積極的推動作用。學位論文的研究結論應揭示實踐中蘊藏的新規律,或發現新方法,或形成發明專利、新產品、新作品、新工藝、新材料、新設備、新技術、新標準等,對完善工程實踐和理論作出重要貢獻。具體包括但不限于以下方面:發明了新技術,提出了新方法,解決了相關工程領域關鍵技術難題,實現產業領域技術或產品工程創新;提出了新工程方案設計、新制造工藝,解決了重大工程項目的關鍵技術難題,取得突出的實施效果,具有推廣應用價值;提出了新的工程應用方案、新產品制造工藝、新研發技術,解決了工程應用、產品研發過程中的關鍵技術難題,具有較高的推廣應用價值;其他解決重要實際工程技術問題并取得較大成效的創新性成果。
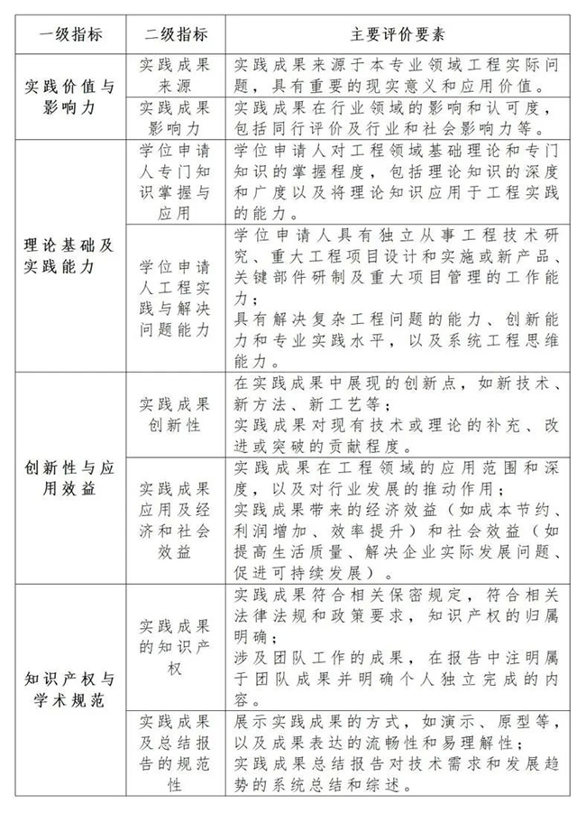
?。ㄎ澹┰u價要素參考

三、申請學位實踐成果基本要求
申請學位實踐成果應聚焦工程實際需求,以實體或工程形象展示形式呈現,須體現工程性、創新性、實踐性、應用性和可展示性等特征,體現學位申請人在專業領域掌握堅實全面的基礎理論和系統深入的專門知識,具有獨立承擔專業實踐工作的能力,在專業實踐領域做出創新性成果,對推動行業和專業領域技術進步作出重要貢獻。
?。ㄒ唬嵺`成果來源與形式
實踐成果應來源于技術攻關與工程或設備改造、工藝與產品創新、新材料與新設備的研發、前沿技術引進吸收與再創新、工程設計與實施、技術標準的制定與優化、原創性研究成果轉化與產業化探索等。
實踐成果的形式主要包括:
重大裝備:依托重要工程項目研制或行業重大發展需求的重大工程裝備,通過同行專家的鑒定或評審,并獲得實際應用效果;
儀器設備:依托重要工程項目研制的專用儀器設備,通過同行專家的鑒定或評審,獲得推廣應用;
其他硬件產品:依托行業重大需求,研發的相關硬件產品,包括新裝備、新設備、新材料、新藥品、新化學品等,通過同行專家的鑒定或評審,獲得工程應用,取得良好的經濟效益和社會效益;
軟件產品:依托行業重大需求,研發的相關應用軟件產品,獲得推廣應用,取得良好的經濟效益和社會效益;
設計方案:依托重大工程項目完成的方案設計,通過同行專家評審,完成項目實施驗證,取得預期成效;
技術標準:省部級(或一級行業協會/學會)及以上行業標準研究與制定,并正式發布和推廣應用;
其他體現相關專業領域特色的同等水平的實踐成果。
?。ǘ﹥热菀?/p>
通過實踐成果申請學位,應包括可展示實體形式和實踐成果總結報告書面形式。實踐成果總結報告是可展示實體形式的書面表達,是對實踐成果完成過程的具體描述和對博士學位申請人獨立承擔專業實踐工作能力的重要詮釋。
實踐成果應面向國家、行業和區域發展需求,圍繞實際工程問題,與重大工程關鍵技術突破、實現企業技術進步和推動產業升級緊密結合。學位申請人應對工程實際問題進行系統深入研究,提出創新性解決方案,通過實施取得突出成效和重大創新性應用成果,對本專業領域的發展起到推動作用。
?。ㄈ┮幏缎砸?/p>
實踐成果獨創性(或創新性)聲明。聲明中應明確實踐成果主要是學位申請人在導師組指導下獨立完成或作為骨干成員完成的主要內容并取得的成果,科學嚴謹,恪守工程倫理和規范;若涉及團隊工作,應注明屬于團隊的成果,并明確個人在項目中的角色、職責及獨立完成的內容;實踐成果符合相關保密規定,知識產權歸屬清楚,無知識產權糾紛。
實踐成果總結報告應符合基本的寫作規范,要求邏輯嚴謹,結構合理,層次分明,表達流暢,圖表規范,數據可靠。實踐成果總結報告由培養單位結合相關類別和領域情況規定字數要求。實踐成果總結報告正文一般包括以下內容:
1.概述。包含實踐成果工程背景及意義、國內外相關技術發展現狀及趨勢綜述、相關需求分析和技術指標要求等。
2.方案設計與可行性分析。包含方案設計、可行性分析等。
3.實施方案與測試結果分析。包含實(試)驗驗證方案、數據收集、測試結果分析等。
4.應用效益與影響力。實踐成果應用情況,經濟效益和社會效益分析,以及在行業領域的影響和認可度。
5.參考文獻。列出主要參考文獻。
6.附件。解決實踐問題的具體實施方案、同行專家論證報告、技術性能測試或環境影響評估報告等相關技術支撐材料。攻讀博士學位期間取得的實踐成果證明材料,包括成果鑒定或評審意見、發明專利、軟件、硬件、產品、行業標準、軟件著作權、學術論文、成果獎勵、推廣應用證明、經濟效益證明等。
?。ㄋ模﹦撔屡c貢獻要求
實踐成果應具有創新性,對行業企業技術升級和產業發展產生積極的推動作用。
實踐成果應在實踐中產生新專利、新產品、新作品、新方法、新工藝、新材料、新設備、新技術、新標準等,對推動工程實踐作出重要貢獻。具體包括但不限于以下方面:發明了新技術,提出了新方法,解決了相關工程領域關鍵技術難題,實現產業領域技術或產品工程創新;提出了新工程方案設計、新制造工藝,解決了重大工程項目的關鍵技術難題,取得突出的實施效果,具有推廣應用價值;提出了新的工程應用方案、新產品制造工藝、新研發技術,解決了工程應用、產品研發過程中的關鍵技術難題,具有較高的推廣應用價值;其他解決重要實際工程技術問題并取得較大成效的創新性成果。
?。ㄎ澹┰u價要素參考

?。嵺`成果申請學位流程
通過規定的實踐成果申請學位,主要流程應包括:實踐成果申請學位可行性論證、實踐成果實施、實踐成果總結報告撰寫、實踐成果展示與鑒定或評審、實踐成果答辯等??尚行哉撟C、展示與鑒定、答辯等環節應有行業企業專家參與。
四、其他
全國工程專業學位研究生教育指導委員會負責本要求的宣傳推廣、解釋、迭代更新等工作。
版權所有:中華人民共和國教育部 中文域名:教育部.政務
京ICP備10028400號-1 京公網安備11010202007625號 網站標識碼:bm05000001